摘要:课程理论是理解历史教材编撰与教学实践的关键。本文以学科中心主义、经验主义与建构主义为框架,分析其对教材的影响,并以“辛亥革命”一课为例,探讨不同理论在内容组织、栏目设计和情境创设中的融合机制。研究表明,教材实为多种理论共同作用的“混合体”,兼具知识系统性、经验联结性和意义建构性。教师应树立理论自觉,辨识教材内容背后的理论侧重,采取针对性教学策略,以发挥教材作为学习资源与思维工具的双重功能,实现知识传授与素养培育的统一。
摘要:黄牧航教授所著《高中历史课堂教学行思录》,是其长期历史教学研究与实践的成果,亦是广东省第七批特支计划历史项目的重要阶段性产出;全书18章40余万字,收录50余个高中历史教学课例,深度呼应项目的四项核心任务,契合项目内容要求。本文着重阐释作者打破“半桶水”传统教育观念、秉持“白菜豆腐”式历史教育的专业追求,并从理论与实践双重维度剖析其“简洁精要,开放生成”的历史教学理念。
摘要:以教学评一致性教学思想为指导,将《中国高考评价体系》的基本理念和高中历史学科核心素养相结合,确定高中三年共同的教学任务;开展课堂教学和第二课堂两类教学活动,优化校本课程结构和教学管理;在“3S”策略统筹下,分年级开展教学活动,循序渐进地发展历史学科核心素养。
摘要:在课程改革背景下,提升科学教育质量是实现立德树人根本目标的重要路径。科学教育对提高学生的逻辑思维能力、加深对唯物史观的理解、涵养人文精神有显著作用。在历史教学中要通过创设情境、融合多学科核心素养进行逻辑训练,不断提升科学教育的质量。
摘要:1931—1945年,中学历史课程标准经历多次修改,不断调整以服务抗战的需要。在民族危机背景下,通过学术研究的理论支持和政治势力的积极引导,“中华民族”的内涵不断深化,中华民族族称叙事的历次演变中折射出历史教育对于民族话语构建的重要作用。
摘要:时空观念素养是历史学科五大核心素养的最前置部分,是涵养其余四大核心素养的基础素养,而时序观念则是时空观念最关键的部分。因此,培养学生的时序思维能力不仅是时空观念的要求,更是实现历史学科教学价值的重要一环。本文通过分析《中外历史纲要》的教学实践案例聚焦如何利用历史地图培养学生的时序思维能力,并结合信息技术、纵向对比和地图类练习题等多种方法,提出具体的教学策略。
摘要:问题设计能力是素养立意时代教师必备的教学胜任力,它推动思维的发展,影响教学的效果。基于批判性思维,用思维勇气优化事实问题,拓展思维空间;用思维自主优化偏好问题,提高思维技能;用思维坚毅优化判断问题,提升思维品质。通过引导学生分析与质疑、对比与联系、评估与反思等方式优化问题设计,找到“问”的价值,搭好学生认知和思维提升的脚手架,在问题解决中培养学生历史解释等核心素养。
摘要:情境与问题的融通是促进深度学习的有效途径。创设走进历史现场、走近关键人物、走进历史长河等情境,融合对启发性、挑战性及开放性问题的思考与探究,助力学生理解历史学习的基本内容、挖掘因果关联、评判成败得失,培养批判性思维等历史思维能力,培育历史解释等核心素养,促进深度学习。
摘要:本文针对隋唐制度史教学难题,构建“叙事·思辨·对话”模式。以白居易生平为主线,具象化制度;借矛盾式问题链驱动探究,依托多元史料推动师生多维解读。围绕“人物一制度一社会”展开教学,拉近历史距离,促进知识内化。实践表明,该模式有效提升了学生对制度复杂性理解、史料运用及历史思辨能力,为落实核心素养提供了可行路径。
摘要:课堂评价是历史教学的一个重要环节。目前,课堂评价仍广泛存在简单的优劣性评价、基于主观的轮廓性评价、被动接受评价以及特定环境下的模板式评价等现象。课堂教学智慧评价系统(CSMS)通过数据对高中历史课堂进行精准的数字画像,可以优化育人评价,提升教学质量。
摘要:由于“金之色白”存在多重释解,使中学教师陷入教学困惑,进而引起我们对统编新版初中教科书中“材料研读”栏目教学策略的反思。我们应承认“材料研读”栏目史料存在多重解读的可能性,积极发挥“材料研读”栏目在课堂教学流程中的关键作用,充分挖掘“材料研读”栏目设置的深层意图,并重视“材料研读”栏目与其他课文辅助系统的综合应用。
摘要:毛泽东《论持久战》一文在中华民族团结抗战中具有重要的历史地位。初高中教材有意识地将《论持久战》作为联结正面战场和敌后战场的关键纽带,进而彰显出全民族抗战的整体性,最终印证中国共产党在团结全民族抗战中所起的中流砥柱作用。这也是培育学生从初步认识历史现象到深入探究历史本质等学科关键能力的良好契机。
摘要:加强思维能力考查是历史高考的重要趋势。2025年重庆高考第16题在探究战争礼制和战时平民权利基础上,指向“战亦有道”的意义追求,为春秋历史的教学中历史思维能力培养提供教学启示。对春秋时期历史阶段特征、时代变迁动因、历史演变趋势的理解,有助于学生构建“归于一统”的意义追求。学生通过与在特定时空、经过充分证据论证的历史事实建立关联,构建起满足学生主体需要的个体意义和适应现代社会发展需要的共同价值。
摘要:基于高考评价体系的高中历史单元作业设计是对单元教学的有效补充与延伸,对标核心素养培育要求,提升单元作业设计质量是通往思维进阶的重要途径。本文从基于高考评价体系的高中历史单元作业设计的原则与路径等角度进行初步探讨,力求实现学业质量水平的科学分层,导向核心素养生成,促进思维进阶。
摘要:随着高中历史课程改革的不断推进,命制认知冲突类试题对于激发学生深度思考、提高历史教学质量十分重要。命制这类试题考查学生,能够激活认知张力、驱动主动探究,深化思维层次、培育历史理性,建构辩证认知、涵养学科价值观。在设计此类试题时,命题者需遵循科学性、针对性、多样性和启发性等原则,围绕史论知识、思维方法以及价值观等维度展开,通过创设多元史料冲突、历史评价分歧等情境,引导学生在破解认知冲突的过程中提升历史核心素养。
摘要:历史具有鲜明的系统性。运用系统论研究历史教学,具有重要意义。基于系统论的整体性、关联性、层次性和开放性进行备课和教学设计,需从单元整体的视角确立单元主题,多方关联教学内容,明确教学目标的层次性,关注系统与外部环境的开放性,以构建单元整体知识框架。
摘要:重要史事之间有诸多内在联系,厘清、搭建、解读这些内在脉络是提高教学质量的途径之一。可以从多种视角出发寻找相关脉络:空间信息、政治力量博弈、思想文化演变等。针对特定脉络寻找典型史料、设置问题。在探讨的过程中,学生既能体验迁移所学知识、理解新设情境、深化已有认知的乐趣,又能增强自主构建知识体系的信心,课堂获得感会有明显提升。
摘要:对于《中外历史纲要(上)》第六单元清末新政与新文化运动两个带“新”字的历史概念,教师可通过语义探究、事实推理等方式,探究近代中国求新求变的复杂局面。新政以清末命名,提示其失败命运。近年相关评价随预备立宪纳入概念范围而出现更多肯定声音。新文化运动一词并非《青年杂志》创办即有,而是五四运动后各方套用的标签。教材相关叙事乃日后追认。剖析概念生成与使用语境,可突破教学单线叙事,提升学生历史思维。
摘要:关键史料在历史教学中起到重要作用。围绕课程标准和关键问题精选、精研教材中的关键史料,以之作为整合教学内容的载体,充分挖掘史料信息、设计问题链,以帮助学生理解史料背景,深化思维认知,构建深度历史课堂。
摘要:《中外历史纲要(上)》第六单元涉及的重要学术观点包括辛亥革命的性质、袁世凯及北洋军阀的历史评价,在叙述中吸收了史学界公认的、比较成熟稳定的成果。辛亥革命的性质突出了资产阶级民主革命和拉开了中国完全意义上的近代民族民主革命的序幕,对袁世凯及北洋军阀的历史评价更为客观。把握学术前沿,方能更好地理解统编教材。
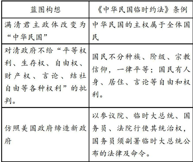
摘要:教科书是开展历史教学活动的重要依据,梳理教材内容,确定串线人物,创设情境和深度探究,是历史人物教学设计的出发点。在教学中以杨度生平事迹与《中外历史纲要(上)》第六单元“辛亥革命与中华民国的建立”教学内容深度融合,通过“构建时空一沉浸情境一透视转型”三维驱动,有助于深化学生对近代中国民主进程复杂性与艰巨性的认知。
“好风凭借力,送我上青云”。2023年,乘东莞市集团化办学的东风,东莞松山湖未来学校与东莞市沙田实验中学强强联合,开启了市属优质学校与镇街品牌学校的“战略联姻”,共同探索幼小初高贯通培养与拔尖创新人才的教育新路径。两校历史学科把握机遇,以“和合竞进”之势,围绕“问学课堂”教学模式开展深度校本实践,成功培育了一批粤派名师,打造出有影响力的品质科组;在东莞市基础教育领军人才袁晓勇、名师工作室主持人、学
推动初高中学段历史教学有效衔接,是落实教学评一体化理念、提升历史学科教育质量的关键命题。2025年9月至10月,历史学科联合广州中学等多所学校、广州市谭方亮教育专家工作室、广州市戴世锋名教师工作室,举办了两场聚焦“初高中学段历史教学策略探究”的专题教研活动。 课例展示:学段适配显梯度,同课异构筑衔接 教研活动围绕“学段差异化设计”,开展初高历史“同课异构”,构建“基础夯实一一能力进阶”衔接链条
《中学历史教学》是由广东省人民政府和教育部共建高校华南师范大学主办,向国内外正式发行的全国基础教育类重要期刊,是中国知网、万方、龙源、博看等多种媒体的全文录入期刊。我刊的主要服务对象为广大中学历史教师、各级教研员、历史学师范生及学科教学(历史)硕士等各类历史教育工作者。《中学历史教学》杂志社热忱欢迎海内外作者向本刊惠赐佳作,要求如下: 一、栏目设置: 1.名师导读。约请专家就中学历史教学中的具