[摘要]在高考改革背景下,解析几何的学习对运算能力要求较高,学生常因代数运算问题在解题时受挫.2025年八省联考数学卷第18题围绕椭圆与直线的关系及性质,探究动点的轨迹及方程,在知识方法运用与教考引导方面值得研究.文章以此题为例,多维度剖析其解法难点与内涵,涵盖通性通法、设线/点求点解法及借助光学性质;追溯试题命制背景,分析编制特点,旨在培养学生的运算素养,为试题命制提供素材,并给予教学启示。
[摘要]对2024年7套高考数学试卷中“概率统计”试题统计分析发现,其考查范围全面覆盖高中数学概率统计核心知识点,旨在评估学生对概率统计基础知识的掌握程度.其中,融合现实情境的题目占比较大,情境涵盖日常生活、社会生产生活、科技成果等多个方面,体现学科育人导向,注重考查学科核心素养.此外,创新型试题,进一步检测了学生的创新能力与综合能力.基于上述特点及高考真题的反拨效应,文章提出了相应教学建议.
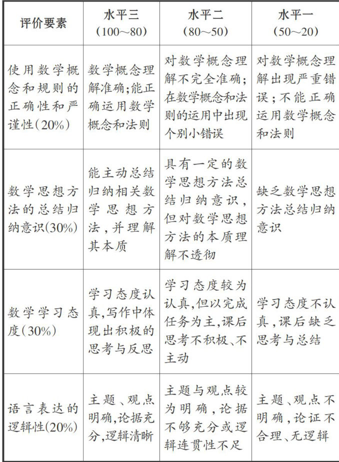
[摘要]本研究设计学习心得体会类数学写作案例,结合勾股定理、平面几何作图等内容,探讨数学写作在初中几何教学中的实施情况与效果.研究采用实验法,对比分析实验班与对照班的教学数据,评估数学写作对学生几何理解、学习兴趣、思维能力等方面的提升作用.研究结果表明,数学写作能有效促进学生理解和应用几何知识.但实践中发现,学生的数学写作存在结构设置不规范、几何知识与写作内容融合不深入等问题,影响写作效果提升.因此,建议教师加强数学写作结构化训练、深化几何知识与写作内容的融合,并多途径激发学生的写作兴趣与主动性,以充分发挥数学写作在几何教学中的最大效益.
[摘要]在日常教学中,章引言常被教师认为不重要而遭“跳过”,其内涵和教学价值易被忽视.文章基于对新教材的解读与个人教学实践,以人教A版(2019)高中数学选择性必修第三册第六章“计数原理"的章引言课为例,从“为什么要引”“要怎么引”“引什么”三个方面探讨如何充分挖掘章引言的教学功能并实现有效应用.文章旨在通过章引言教学展示数学发展过程、揭示数学本质、构建本章知识结构、呈现基本思想方法,并激发学生学习热情,从而帮助学生顺利实现章节学习的"入门”.
[摘要]文章以《普通高中数学课程标准(2017年版2020年修订)》中关于数学运算素养的要求为指引,以“点到直线的距离公式”教学为载体,通过重构知识生成路径、设计多层次运算任务等方式,探讨如何在高中数学教学中培养学生的数学运算素养。教学实践表明,借助运算对象分析、算法选择优化和算理逻辑检验的阶梯式训练,可有效提升学生的数学运算结构化思维与迁移应用能力,为学生数学学科核心素养的发展奠定坚实基础.
[摘要]高中阶段对函数基本性质的研究主要集中于单调性、奇偶性、周期性等方面,尤其注重这些性质在函数图象绘制中的具体体现,以帮助学生准确把握函数的特征与变化规律.文章重点探讨抽象函数对称性问题在课堂实操中的演进思路:从奇偶性出发,逐步延伸至轴对称与中心对称的概念,并融合函数周期性知识,深化学生对抽象函数关系表达式的理解,从而系统掌握抽象函数对称性的基本特征.
[摘要]当下高中数学教学,教师不仅要传授知识,更应注重培养学生知识运用、问题解决等综合能力,引导学生积极主动地探索和实践.为此,教师要根据教材内容和课标要求创新教学方法,提升教学效果.文章基于“四度六步"教学法,以“温故—引新—探究—变式—尝试—提升"的“六步"构架设计“余弦定理”教学环节,构建有温度、有梯度、有深度、有宽度的“四度"课堂,营造良好的教育生态,促进师生共同发展.
[摘要]文章聚焦基于问题驱动的项目式展评课创新教学模式,以勾股定理为核心,创设生活化问题情境,引导学生将现实复杂问题转化为数学问题并运用勾股定理求解.教师将项目任务拆解为逻辑层次分明的小任务,学生小组合作探究,实现知识高效迁移与灵活运用.教学中,借助优质问题情境激发学生的学习兴趣,深度挖掘并揭示问题的本质,系统传授解题方法,着重培养学生的数学思想,全方位促进学生思维发展与深度学习,提升学生的数学学科核心素养.
[摘要]高考改革作为我国教育领域的重大举措,对高中数学教学提出了新的要求与挑战.文章结合学校实际,探讨高考改革背景下高中数学高品质复习课的构建与实践路径.首先分析高考改革对高中数学教学的新要求,接着提出具体的构建与实践路径,并从问题情境创设、教学流程优化、复习效果评估与反思等维度展开论述,以期为高中数学一线教师提供参考.
[摘要]文章针对当前高中数学教学中开展课程思政的现状,指出其存在的问题,并在分析原因的基础上提出在高中数学教学中融入课程思政的具体路径:在情境拓展中融入,使学科育人有“情”,在知识生成中融入,使学科育人有“知”;在解题教学中融入,使学科育人有“理”;在教学评价中融入,使学科育人有“度”.
[摘要]文章基于“三新”背景,探讨高中数学文化校本课程的开发与实施.课程开发项目组通过文献分析和三年实践研究,构建融合数学史、数学美和数学应用的数学文化校本课程框架,并围绕数学文化开发系列校本课程,以跨学科方式整合数学、物理、历史、美术、科技等多学科内容.课程目标、内容体系和评价方案紧密结合学校“尚美"教育理念进行系统设计,并开展教学实践.该系列校本课程的实施为高中数学课程改革提供了新路径,有效提升了学生的数学文化素养和综合能力,同时促进了教师专业发展.
[摘要]运用SEC一致性分析模式,从认知水平和核心素养两个维度对2024年贵州省中考物理试题与课程标准的一致性进行分析。研究结果显示,试题在认知水平和核心素养两个维度上与课程标准之间均未呈现显著的一致性,但在各维度下具体细分项目的整体分布比例上保持了较高的一致性。
[摘要]文章以近几年苏州市中考物理试题为例,从应用与分析、模型建构、逻辑推理及实证意识等维度,系统分析了科学思维在中考物理命题中的体现。基于中考物理命题特点,提出以下教学启示:教师应融合多元素材创新实验设计,实施微项目化学习促进思维发展,培养证据意识并规范论证过程,从而培养学生的科学思维。
[摘要]文章深入探究HPS融入初中物理课程的可操作性,尝试构建契合初中物理教学的HPS教学模式。以“空气的力量”章节为实践范例,基于HPS教学模式精心设计教学。在教学实践中,运用恰当策略回顾科学探究发展历史、创设真实情境,将物理核心素养融入HPS教学模式的各环节,并阐述此模式对物理核心素养发展的促进作用。
[摘要]2021—2025年江苏省高考化学试题呈现出鲜明特点:选择题关联课标,突显主干,注重基础考查;非选择题模块融合,依托情境,注重能力立意;元素化合物突出核心,适当拓展,注重素养提升。针对上述特点,提出“加强新高考研究,体会顶层设计,增进学科理解”“依标重构内容体系,夯实必备知识,提升关键能力”等备考建议,旨在引导教师转变教学方式,突出思维品质,促进学生化学学科核心素养的培养。
[摘要]文章从学科大概念视角探讨有机化学思维模型的构建路径:先解构有机化学推断题所创设的“情境工具箱”,再重构该类题型的解题“思维工具箱”,旨在有效提升学生学习有机化学时的逻辑思维水平与综合运用能力,最终达成“教一学—评”一体化教学目标,推动化学学科素养的平稳落地。
[摘要]在"互联网 + 教育”深度融合背景下,化学核心素养的培养已成为教学核心目标。本研究以“二氧化碳的实验室制法”为例,融合数字化技术与传统教学模式,以氧气制备思路为引导,借助压强传感器、虚拟实验室等工具,构建“问题驱动—实验探究—模型建构”的化学实验教学路径。研究表明,数字化技术可突破传统实验的局限,通过数据可视化呈现与跨学科思维渗透,帮助学生深入理解实验的关键要点;学生通过自主设计实验、虚拟组装装置及实证分析过程,科学探究能力得到显著提升,凸显了信息技术在化学实验教学中化抽象为具象的应用价值。
[摘要]文章深入探讨跨学科背景下生物学支架教学的多元创构策略。首先阐述跨学科教学的时代背景及支架教学对生物学教育的重要意义,并分析当前存在的问题;接着围绕支架教学的内涵、理论架构与学习特质展开论述,进而提出涵盖情境支架、实践支架、技术支架等支架类型的多元创构策略。以初中生物学“血液循环途径"教学为例,详细展示该策略在情境导入、实验探究、知识关联、教学评价等教学环节的具体应用。研究结果表明,多元创构策略能有效激发学生的学习兴趣,提升学生的知识理解与应用能力,培养学生的跨学科思维和实践能力,对教学质量的提升具有显著促进作用。
[摘要]有效实施跨学科教学并激发学生学习兴趣,已成为课程改革深化的重要方向。地方特色课程资源本身具有跨学科属性,是开展跨学科教学的天然载体。文章基于地方特色课程资源,探索生物学跨学科主题学习的教学设计模式,探究其设计逻辑,并通过典型案例分析与实践反思,为一线教学实践提供新思路,推动跨学科教学发展。
[摘要]基于教育衔接理念设计“微生物的基本培养技术"教学方案,在以高中教材内容为基础的前提下融入大学微生物学教材相关内容,通过深化课程教学与拓宽知识面,使学生学会根据不同微生物营养需求配制培养基,掌握无菌技术,能熟练操作微生物的纯培养,并了解其培养原理。有效的教育衔接可助力学生实现不同学习阶段的顺利过渡,深化知识理解与掌握,并且这种连续性的学习过程有助于激发学生的好奇心和探索欲,拓展学生的视野,发展学生的核心素养。
[摘要]翻转课堂突破传统教学方式的局限,赋予学生学习的主动权,有助于提升教育效果与教师指导效能;ADDIE模型以学生为中心,强调评估反馈及教学结构的重构,能够为教学提供系统框架。二者具有较高的适配性,其融合应用备受关注。文章以高中生物学“核酸是遗传信息的携带者”为例,基于ADDIE模型各环节设计翻转课堂教学方案,旨在优化高中生物学教学模式,加深学生对核心概念的理解,提升学生的生物学学科核心素养。
[摘要]随着人工智能的快速发展,教育领域正经历智能化变革。作业设计作为教学关键环节,对学生个性化学习推进与认知巩固具有重要意义。文章围绕AI赋能初中生物学分层作业设计展开系统论述,首先分析AI赋能分层作业设计的意义,进而提出智能分层、靶向设计、个性反馈、生态评估等实施路径,旨在促进生物学科与人工智能的深度融合,构建动态适配的作业生态体系,满足不同层次学生的学习需求,提升教学精准度。
[摘要]生物学是一门以实验为基础、探索自然规律的学科,实验教学在其教学体系中承载着独特的育人价值。文章基于广西高中生物学实验教学说课案例的分析,梳理当前实验教学实践的优势,反思存在的不足,并提出通过创新实验教学推动高中生物学科育人功能有效落地的策略。
[摘要]2022年江苏省普通高中信息技术学业水平测试中,综合分析题首次出现。该题型着重考查学生综合运用学科多领域知识分析并解决真实情境问题的能力,导致测试试题难度有所提升。鉴于考核方式与命题方向的转变,一线教师亟须深入分析试题结构、预测命题趋势,并系统研究复习策略。