[摘要]情境问题是选拔拔尖创新人才的重要载体,同时也是学生比较害怕的一类问题.借助波利亚解题思想,系统化、结构化地处理情境问题,对学生思维发展具有指引意义与实践价值.文章主要探讨如何利用波利亚解题思想破解高考数学情境问题,以促进学生学会系统地分析和解决复杂的数学问题,提升问题解决能力.
[摘要]在新课标和高考评价体系下,高效的数学解题教学应包括理解题目、拟订方案、执行方案、回顾反思四个关键环节.文章探讨了如何优化解题过程,以有效提升学生用数学眼光观察世界、用数学思维思考世界、用数学语言表达世界的能力。文章强调,唯有开展高效的数学解题教学与引导,数学题才能真正成为承载和评价学生数学学科核心素养的有效载体。
[摘要]随着课程改革的推进,数学教学不仅要促使学生从“浅层学习”转向“深度学习”,更要落实对学生数学学科核心素养的培养.深度学习是发展学生高阶思维、实施素质教育的有效策略.文章基于深度学习理论,以"空间向量基本定理”为例,构建能有效培养学生数学学科核心素养的深度学习模式.
[摘要]项目式学习对培养学生综合能力意义重大,但让学生有效展示成果并实现多元评价并非易事.文章以“高杆绣球运动之揭秘”课堂为例,记录学生项目成果展示情况,构建自评、生评、师评等多元评价体系.此课堂凝聚学生智慧、凸显成果价值,“百家争鸣”式评价助力学生能力提升,为项目式学习提供借鉴范例.
[摘要]文章依据《普通高中数学课程标准(2017年版2020年修订)》对学科核心素养的培养要求,以高中数学“随机抽样”章起始课为实践载体,构建“整体认知—情境建模—思维进阶”三位一体教学模式.实证研究发现,该章起始课在知识体系建构、思想方法渗透、学习动机激发等方面具有重要价值,为高中数学章起始课教学提供了可操作的范式.
[摘要]数字化学习平台凭借互动化的微课教学、智能化的练习反馈、精准化的学情分析等功能特性,全面赋能初中数学教学.文章结合“点和圆的位置关系”“平面直角坐标系”等案例实践,探讨数字化学习平台在数学混合教学和分层个性化教学中的应用,展现平台在促进师生角色转型与互动机制优化、推动教学创新与核心素养培育融合、强化数据驱动的教学决策与多维评价等方面的显著成效,并展望平台在智能化教学、促进教育公平等方面的未来发展趋势.
[摘要]近年新高考试卷多次出现教材原题,凸显教材例题、习题的教学价值.文章聚焦一道教材习题,从解法探究、思考延伸等维度深入挖掘其教学价值,为高中数学教学提供有益参考.
[摘要]文章围绕一道中考压轴题,以全体学生的认知基础知识为切入点展开解题思路探寻.研究时先从常规解题方法切入,再逐步引入几何模型的应用,引导学生感悟数学本质.此外,在分析折叠变化前后的不变量时,注重渗透数学思想,帮助学生建立对数学知识的整体联系认知,深入探寻数学本源.
[摘要]文章结合典例,从五个方面探讨构造等腰三角形的方法,引导学生深入挖掘题目背后隐藏的特征,梳理出构造等腰三角形的清晰路径,激发学生的数学思维,推动学生实现思维进阶.
[摘要]在教育深化改革背景下,实施跨学科实践教学意义重大。文章基于《义务教育物理课程标准(2022年版)》,以培养核心素养为导向,深入解析初中物理跨学科实践教学的内涵,探寻其在整合课程内容、培育核心素养、落实育人目标等方面的价值,分析现存困境,从顶层设计、资源开发、教师素养提升、教学评价改进等维度提出实施路径,促进初中物理教学与学生发展。
[摘要]随着教育改革的深化,新教材愈发重视培养学生的综合素养与跨学科实践能力。文章以初中物理新教材为切入点,深入分析“制作望远镜”这一跨学科实践案例,详细阐述制作望远镜所涉及的物理、数学、美术等多学科知识与技能,探讨跨学科实践对学生知识掌握、能力提升及思维拓展的积极作用,为初中物理跨学科实践活动提供参考。
[摘要]新课改背景下,深度学习作为培养学生学科核心素养的关键路径,亟须有效的教学实践突破.本研究基于大概念教学,以初中物理“力、力和运动"教学为例,构建指向深度学习的教学实施框架:首先界定大概念,细分具体概念,落实具体目标;其次围绕大概念,以任务、情境和子问题推进深度学习;最后实现知识内化、深度学习并有效评价。该研究为学科核心素养落地提供了可操作的教学范式,证实了大概念教学对深度学习的促进作用。
[摘要]文章针对高中物理概念抽象难懂、学生难以获得感性认识的问题,探讨了摩擦力、电场及电磁感应等概念的拟人化表达方式,阐释了拟人化策略在高中物理概念教学中的创新应用。该策略赋予物理概念人的状态、情感与思想,引导学生以第一人称体验物理现象,拉近其与物理概念的距离,促进深度理解;同时,帮助学生将抽象概念与生活经验相联系,实现知识迁移,激发学习兴趣,提升学习效果。
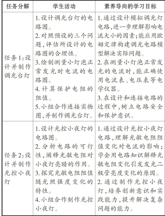
[摘要]文章以“设计并制作一个模拟调光灯”为例,探讨深度学习理念在初中物理项目式教学中的应用,通过理论探讨、教学路径及案例实践分析,展示其在知识建构、问题解决能力提升和高阶思维培养方面的重要作用。
[摘要]文章聚焦初中劳动教育的实施困境,从学科融合的视角探究初中物理教学融入劳动教育的逻辑、价值与路径。初中物理教学与劳动教育有效融合,既符合教育方针和课程标准要求,又契合学生认知规律,还能满足教学实际需求。二者融合能丰富物理教学内容与形式,深化知识理解与应用,培养劳动意识与习惯,提升综合素养,培育创新实践型人才,传承劳动精神。实践中,可通过优化课程设计、创新教学方法、拓展教学空间、完善教学评价等方式实现融合。
[摘要]实验教学作为物理教学的重要组成部分,既是彰显物理学科特色的关键环节,也是物理教学极具挑战性的难点。文章尝试从项目式学习的视角探讨高中物理实验教学设计,通过创设生活真实情境,模拟产品设计过程,引导学生沿“项目提出—项目分析—项目设计—项目实践与评价—项目改进—项目升华"的完整探究链整合学科知识,促进科学思维与科学探究素养深度发展,推动实验教学从“验证性操作”向“素养本位实践”范式转型。
[摘要]虚拟现实(VR)技术虽然缓解了传统实验存在的安全隐患以及微观反应不可视的问题,但其在初中化学危险实验教学中的应用效果欠佳。当前实验类VR资源交互设计单一,多停留在现象演示层面,缺乏探究闭环。兰州市第78中学基于建构主义学习理论、具身认知理论,综合运用VR技术,对“金属活动性顺序探究”实验进行改革创新,取得了显著成效。设计层面,遵循安全性替代、微观可视化、游戏化激励原则;开发层面,构建实验内容规划、硬件设备选型、软件架构搭建三维体系;实施层面,形成课前准备、课中实施、课后延伸的全流程方案;验证层面,系统评估VR实验实施成效,并以知识掌握度评估、探究能力评估为例,探索VR技术赋能初中化学高危实验教学的可复制路径,为化学抽象概念教学提供新范式。
[摘要]针对初中化学项目式学习评价与核心素养培育相脱节等问题,本研究从目标导向、方法创新、机制保障等多个维度构建评价体系。通过分解化学学科核心素养指标,动态匹配项目目标,开发数字化与质性相结合的评价工具,完善教师培养、技术支持及政策协同机制,实现对学生素养发展的精准评估,推动“教、学、评”一体化,助力初中化学教学由传授知识转向培育核心素养。
[摘要]本研究聚焦课堂回音与5E教学模式的适配性,通过对相关理论与教学案例展开分析,探究课堂回音(即教师针对学生的回应所做出的相应反应)能否与5E教学模式(引入、探究、解释、迁移、评价)的各阶段紧密融合,进而推动学生初中化学的学习。研究发现,在5E教学模式的框架下,课堂回音不仅保留了其原有的能直观反映学生学习状态的特点,还能与5E教学模式的各阶段紧密融合。这在一定程度上展现了课堂回音与5E教学模式在促进学生主动学习、提升教学质量方面的协同效应。
[摘要]SOLO分类理论指导下的高中生物学深度学习实践强调以学生为中心,注重培养学生的批判性思维和认知主动性,通过引导学生深度参与高阶思维活动,对教学内容进行精细加工,从而抽象出生物学核心概念。文章以“SOLO分类理论、深度学习及两者在高中生物学教学中的融合”为基础,以“生态系统的稳定性受到各种干扰的影响”这一教学主题为例,从基础知识巩固、材料探究与实例应用三个维度循序渐进地设计教学活动,旨在帮助学生在SOLO分类理论框架下深化对生态系统稳定性的理解,实现生物学知识的深度内化与有效应用。
[摘要]本研究依托人工智能大模型的深度学习能力,训练出可识别洋葱根尖分生区组织细胞的AI“小模型”,并以“观察根尖分生区组织细胞的有丝分裂”实验为载体,通过优化实验步骤、设计探究活动,构建“现象观察—模型建构—数据验证"的教学流程。实践表明,AI"小模型"对细胞分裂时期的有效识别率为 95.89% ,能有效解决传统实验中显微图像识别困难、统计误差大等难题,大大提升实验教学效率,使教师能将教学重心转向实验原理探究和科学思维培养。该研究为“ AI+ 实验教学”提供了可复制的技术路径,对发展学生跨学科素养、推动实验教学数字化转型具有参考价值。
[摘要]文章对比美国高中主流生物学教材《科学发现者:生物·生命的动力》和我国人教版高中生物学必修2《遗传与进化》在内容编排、旁栏结构、图表设置、习题编写方面的差异,分析中美教材中核心素养的培养理念差异,旨在进一步深化教师对中外课程教学资源的认识,为课程设计以及课程教学资源的开发与利用提供参考。
[摘要]社会性科学议题(SI)作为跨学科实践活动的载体,能够为跨学科教学创设真实的情境任务,帮助学生从多角度全面地分析和解决实际问题。文章基于“吸烟有害健康”这一社会性科学议题,创设“制作实验装置,模拟吸烟有害健康"跨学科实践活动,经情境创设、问题设定、模型建构等环节,引导学生运用多学科知识和方法分析、探讨、总结吸烟对人体健康的危害,并提出宣传建议,进而养成健康的生活态度和行为习惯。
[摘要]文章聚焦生成式人工智能(AIGC)技术在中学教学中的应用研究。通过具体案例展示AIGC技术如何借助其自动化内容生成和个性化学习支持功能,显著提升教学效果和学生参与度,优化教材分析、备课、授课和教学评价等关键教学环节,进而提出一种低成本、易推广实施的人工智能应用模式。
[摘要]文章以“声音的产生和传播”为例,深入探究核心素养下初中科学项目式学习的优势与作用,分析当前初中科学教学中存在的问题与挑战,并提出明确项目主题以创设真实教学情境,丰富项目设计以激发学生探究兴趣,细化项目任务以采取针对性方法等项目式学习应用策略,旨在进一步提升初中科学教学的全面性与有效性,促进学生的全面发展。