摘要:科学与技术就像一枚硬币的两面,各有侧重:科学是“发现现象”,技术是“应用现象”。科学教育属于“系统培养”,科学普及属于“广泛启蒙”,对此可以尝试“四科共进”,即科研(大科学家的科学研究)、科教(科学教育)、科普(科学普及)、科幻(科学幻想)协同发展。科学教育一定要注重动手操作,还要关注教育均衡发展问题。有效的科学教育,要把选拔性评价和发展性评价结合起来。人工智能时代,科学教育要重点培养学生的批判性思维、创新能力、信息素养以及驾驭AI的能力。乡村学校科学教育应充分利用自然资源,走“低成本、高体验”的路径。此外,中小学科学教师要“跳出教材看科学”,有自己的研究小领域,多结交科学家朋友,提升动手实践能力,带学生走出校园。
摘要:所谓“语文教材现代化建设”,是指语文教材要适应中国式现代化建设需要,不断更新学科知识、构建新体系、融入新内容、形成新机制、发挥新功能,在教材编制、审定、出版、使用、评价等环节中不断融入现代化特征。结合目前语文教材发展现状,我国语文教材现代化建设应着力关注内容开发的专业化、编制工作的科学化和使用监测的规范化。
摘要:小学数学教材研究的内容主要包括教材本质、教材功能、教材编排、教材比较、教材评价和教材使用等方面。虽然取得的成果令人瞩目,但仍存在不足:与课程、教学相比,教材研究相对薄弱,教材研究规模相对较小,理论提升不够;电子教材开发与应用研究有待深入;比较研究的范围虽然有所扩大,但缺乏延续性。未来,教材研究理论将会得到进一步拓展和完善,教材开发与使用研究将会更受重视,电子教材的研究将成为重点。
摘要:编制学校课程实施方案是各校的工作重点。一份好的学校课程实施方案需要充分调动各类资源,打造分布式领导的学校课程实施方案编制共同体以助力学校达成育人目标。分布式领导下学校课程实施方案编制策略主要有:优化沟通协作机制;分层分类推进教师参与;构建多元化的资源供给体系;健全质量控制体系;完善持续改进机制。分布式领导下学校课程实施方案编制可以分为前期准备、政策及文献分析、需求调研、构筑保障体系、编制课程计划与说明、阐述课程实施与评估等阶段。
摘要:立足“美育浸润"的时代要求,从“真、善、美"融合视角阐释生物学学科美育特质,推进高中生物学教学从生命维度开展美育实践。“立美教育"理念引领下的生物学学科美育包括多维视角融合、生活情境联结、学生主体觉醒等多个方面,强调“审美与立美的统一”。结合时代背景进一步提出目标重构、情境渲染、美学链接、伦理升华等具体举措,通过审美化改造促进课程和教学走向生活,构建生物学学科美育浸润机制,助力学生完成从“知识接受者”向“审美创造者”的转变。
摘要:教师集群的组织样态是由专业学习的性质、成员构成和组成动机决定的,主要有行政引领的“他组织"教师集群和兴趣导向的“自组织”教师集群。教师通过集群阅读提升专业素养,通过集群教研促进专业成长;学校通过系统构建教师发展课程、制定并优化教师评价体系来保障“集群”的发展。
摘要:基于教育部教育技术与资源发展中心的智能研修平台和学校的智慧教学系统,将有效、科学的数据作为教学改进的依据,开展智能平台赋能的校本研修实践。具体而言,基于智能平台的课堂行为数据,开展即时性“课例研修”,从宏观层面构建研修全流程、中观层面细化教研组的课例研修路径、微观层面落实教师个体的课例诊断和改进;基于智能平台的作业反馈数据,开展长程式“整体研修”,从年级整体的宏观层面和班级具体的微观层面展开多维度的数据归因分析。
摘要:江苏省南京市南湖第二中学利用课后服务时间,开展“个性化指导”,设置以提供学生个体答疑和学习拓展为主的课后辅导。面对“个性化指导"中产生的问题,学校依托信息化平台,并结合平台数据分析报告,为“个性化指导"提供全流程支撑,主要从三个方面出发:一是依托信息化前测平台,精准定位学情;二是依托信息化管理平台,完善过程实施;三是依托信息化评价平台,进行科学诊断。
摘要:基于2024年江苏省卓越教师培养计划首次集中研修活动的收获,明确了卓越教师作为融合者、影响者、示范者的角色定位,提炼了从个体发展走向团队发展、从感性认知走向理性思考、从教育实践走向专业表达的历练路径,并以问题研究为抓手规划出理论阅读奠基、精准选题定向、科学方法保障的成长行动。
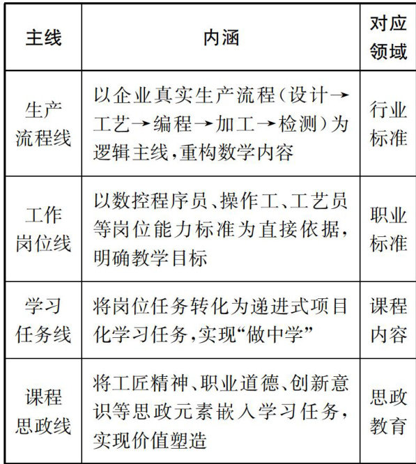
摘要:“四线融合”是指将数控加工领域的生产流程线、工作岗位线、学习任务线、课程思政线四条主线有机整合。实践中,以企业典型项目实现生产流程线与学习任务线的贯通,以校企实训基地推进生产流程线与工作岗位线的对接,以“六步教学法"确保学习任务线与课程思政线的协同,岗课融通,德技并修,促进“四线融合"的落地;同时,三维协同,逐级进阶,确保“四线融合”的实效。
摘要:“愿望”是儿童故事创作的主要动力源。通过联类阅读,引导学生发现故事中“愿望”的种子;通过沉浸阅读,引导学生跟着主角的“愿望"去经历;通过比照阅读,引导学生在表达中实现自己的“愿望”。学生能够跟着故事中的人物经历不同的成长体验,关联自己的生活经历,从而汲取成长的力量。
摘要:受规避安全风险、教学管理不当、客观条件限制、主观意识淡薄等因素影响,课间出现“圈养”的现象。破解“圈养”,让课间走向活泼泼,可从以下方面入手:完善制度勤管理,学校和教师都要付出更多的精力和心力;更新观念保时间,教师要上课有效率,下课有规则;合理改造拓空间,充分利用现有空间进行多样化的设计;多彩活动唤活力,调动学生的参与感。
摘要:基于儿童视角,探索并实施了“多彩的树叶"这一班本课程。课程起源于儿童对树叶的兴趣,包含采集树叶、探秘树叶、“玩转"树叶、寻找“大树妈妈"等活动。课程定位方面贴合儿童发展需求,资源利用方面基于儿童成长规律,实施方式方面助力儿童主动探究。
摘要:传统文化视域下,“京韵"课程以国粹艺术传承文化基因,“墨韵”课程以笔墨之道延续文化根脉,“文韵”课程以经典阅读涵育文化素养。三者相互渗透、协同育人,形成“以文化人、以美育人"的特色模式。
摘要:根据太湖旅游文化博览会需要设计视觉传达作品的背景,以“家乡文化的视觉传达设计”为主题开展美术项目化学习实践,引导学生以“设计具有无锡传统文化艺术元素的视觉传达作品”为项目核心任务,在实地探访中思考视觉传达设计的概念和形式,在完成视觉传达设计作品的过程中提升创意实践和文化理解能力,形成有文化底蕴的审美观念。
摘要:江苏省淮安市楚州中学整合利用各类红色资源,开展以“红”润德、以“红”启智、以“红”健体、以“红”育美、以“红”促劳的各类红色活动。同时,放大红色效应:通过校园建设,厚植学校的红色底蕴;通过师资培训,深化教师对红色精神的理解;通过家校联动,形成红色教育的合力。
摘要:高中生正处于人生价值观形成的重要时期,理想信念教育有助于学生树立正确的价值观,并明确前行的方向。对高中生进行理想信念可从以下方面入手:精心打造“两课”,丰富教育的内容;融合多元媒介,拓宽教育的渠道;树立学习榜样,注重同辈效应的引领;开展主题阅读,强化红色经典的赋能;畅通家校合作,筑牢理想信念的根基。
摘要:《中国式现代化进程中基础教育减负提质研究》一书,始终牢牢抓住“育人方式变革"这一核心,将课程、教学、评价、教材等教育的本体性要素,置于破解“减负提质"难题的中心位置。它雄辩地论证了要真正走出“减负"困境,其根本出路在于构建一个高质量、体系化、选择性的课程教学体系,以育人质量的“进”,促成学生负担的“退”。
摘要:“双减"不仅关乎学生身心健康与全面发展,也是民生所需及办好人民满意的教育的必然选择。在此背景下,倪娟所著的《中国式现代化进程中基础教育减负提质研究》一书,系统梳理了“减负提质”的理论逻辑,结合实证研究与实践经验,为中国基础教育高质量发展提供了兼具思想性与操作性的方案。该书以辩证思维为特色,立足现实且指向超越,将历史“减负”当下“双减”与构建高质量教育体系的使命相联系。在理论层面,突破“减负”与“提质”的二元对立,走向教育现代化的系统性变革。在实践层面,构建“政策一制度一课堂”的协同链条。
摘要:《中国式现代化进程中基础教育减负提质研究》一书是一次对基础教育“减负提质"正本清源式的理论重构与实践寻路。通读全书,如同与一位冷静的思考者、坚定的行动者深度对话,其学术价值与实践意义主要体现在三个层面:理论的重构,从“二元对立”到“辩证统一”的逻辑升维;方法的融通,在“文本细读”与“田野深耕”之间搭建桥梁;实践的擘画,从“单点突破"到“系统集成"的治理蓝图。